安檢門系列
安檢門系列
- 安檢類產品
- 車底檢查設備系統
- 特勤安檢
-
X光安檢機
- 4030A行李安檢機
- 5030A-安檢機
- 5030B-安檢機
- 5030C-安檢機
- 5030C翻蓋款-安檢機
- 5030D-雙視角安檢機
- 6550A-安檢機
- 6550C-安檢機
- 6550D-雙視角安檢機
- 8065A-安檢機
- 8065C-安檢機
- 8065D-雙視角安檢機
- 10080A-安檢機
- 10080C-安檢機
- 10080D-雙視角安檢機
- 100100A-安檢機
- 100100C-安檢機
- 120100-安檢機
- 150180-安檢機
- 200200-安檢機
- ZK-6550D(雙源雙視角)X光安檢機
- 8065D(雙源雙視角)X光安檢機
- 安檢門ZK140100龍門式X光安檢設備
- 安檢機ZK-200200高清型X光安檢設備
- 安檢機ZK-150180高清型X光安檢設備
- 安檢機ZK100100C型X光安檢機
- 安檢機ZK100100A型X光安檢機
- 安檢機ZK10080C型X光安檢機
- 安檢機ZK10080A型X光安檢機
- 安檢機ZK-8065C型X光安檢機
- 安檢機ZK-8065A型X光安檢機
- 安檢機ZK-6550C型X光安檢機
- 安檢機ZK-6550A型X光安檢機
- 安檢機ZK5030C型X光安檢機
- 安檢機ZK5030A型X光安檢機
-
安檢門系列
- 29寸大屏安檢門ZK-816W
- 拍照安檢門804AW雙
- AI人臉熱成像測溫安檢門808JT
- AI人臉熱成像測溫門808AT
- 便攜式安檢門
- 便攜式人臉熱成像
- 測溫盒子
- 測溫門801AT
- 測溫門802AT
- 測溫門803AT
- 單光熱成像測溫安檢門806JT
- 單光熱成像測溫安檢門807JT
- 單光熱成像測溫門806AT
- 單光熱成像測溫門807AT
- 單區ZK801D
- 單區ZK801A
- 高端型手機安檢門
- 公交車測溫盒
- 金屬安檢門801
- 金屬安檢門802
- 金屬安檢門803
- 金屬安檢門804
- 金屬測溫安檢門801JT
- 金屬測溫安檢門802JT
- 金屬測溫安檢門803JT
- 經濟型手機安檢門
- 熱成像測溫+安檢門808JT-C
- 熱成像純測溫門808AT-C
- 熱成像攝像機
- 人臉熱成像安檢門伴隨佩戴口罩功能
- 人臉熱成像伴隨佩戴口罩功能
- 人臉熱成像伴隨佩戴口罩功能移動式
- 手機安檢門ZK8058
- ZK808熱成像體溫篩查安檢門
- ZK808AT熱成像體溫篩查安檢門
- 801AT型紅外體溫篩查門
- 快遞X光安檢機是快遞公司要安裝么?
- 便攜式遠紅外人體測溫盒 測溫門
- 遠紅外人體測溫儀 測溫門
- 在公共場所設置安檢機和安檢門
- 便攜型熱成像體溫篩查儀
- 便攜型熱成像體溫篩查儀
- 熱成像式體溫篩查安檢門
- 803測溫型通過式金屬安檢門
- 便攜型熱成像體溫篩查儀
- ZK-807熱成像式體溫篩查安檢門
- ZK-806熱成像式體溫篩查安檢門
- 801-(6分區)金屬安檢門
- 安檢門滑槽
- 804系列通過式金屬安檢門
- 803--帶網絡視頻監控安檢門
- ZK803--大屏幕彩色液晶顯示型通過式金屬安檢門
- 803A--大屏幕液晶顯示型通過式金屬安檢門
- 803/33--33區專業精準型金屬安檢門
- 803/18--18分區精確型金屬安檢門
- 802防水型通過式金屬探測門
- 802型(6區位)通過式金屬安檢門
- ZK-800可折疊便攜式安檢門
- 手持式金屬探測器
- 鞋底金屬探測器
- 便攜式檢針機
- 地下金屬探測器
- 液探/炸探檢測儀
- 智能安檢分析儀
0755-89768358
89389822
安檢門系列
公交車測溫盒
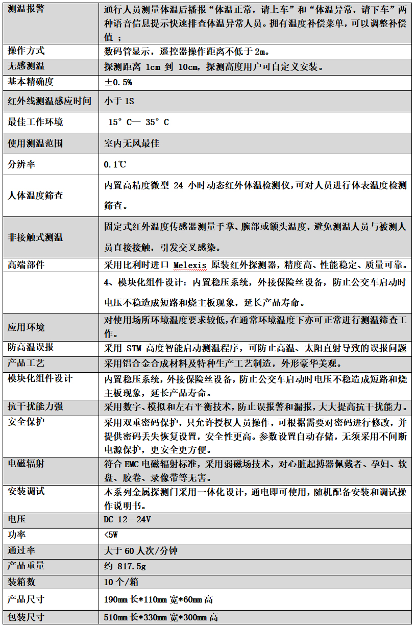
紅外測溫門全部采用比利時進口 Melexis 原裝紅外探測器,精度高、性能穩定、質量可靠優質元器件制作,探測精度高、操作簡單、外型輕穎美觀,通電使用。設備采用獨有的非接觸式人體紅外表面溫度探測技術,通過高精度進口測溫傳感器探測人體溫度,具有語音警示體溫異常功能,可有效防止規模性疾病傳染,是公交車疫情防控溫度測量的必備設備。
產品介紹
產品簡介:
紅外測溫門全部采用比利時進口 Melexis 原裝紅外探測器,精度高、性能穩定、質量可靠優質元器件制作,探測精度高、操作簡單、外型輕穎美觀,通電使用。設備采用獨有的非接觸式人體紅外表面溫度探測技術,通過高精度進口測溫傳感器探測人體溫度,具有語音警示體溫異常功能,可有效防止規模性疾病傳染,是公交車疫情防控溫度測量的必備設備。
基本參數:

產品尺寸:

相關產品
在線留言























